来源:广西肝脏疾病免疫与代谢研究重点实验室 发布时间:2025-11-11 作者:姚美 校对:韦载娲 审核:钟伏弟 浏览量:次
肝脏健康与肠道功能密切相关,即“肠-肝轴”。2025年10月,一项发表在《Nature》杂志上的研究,首次系统地揭示了肠道杯状细胞(Goblet Cells) 中一种特定的神经元受体——M4毒蕈碱型乙酰胆碱受体(mAChR4),在维持肠道抗菌免疫和预防酒精相关性肝病(ALD)中的核心作用。

【原文链接】:mAChR4 suppresses liver disease via GAP-induced antimicrobial immunity - PubMed
1.酒精破坏mAChR4-GAP通路,导致肠道免疫防御失灵
在长期饮酒的患者和小鼠的十二指肠中,CHRM4(编码mAChR4)基因的表达显著下调,GAPs的形成数量也急剧减少。尽管酒精同时增加了Goblet Cells的数量和粘蛋白MUC2的产生,但GAPs的“关闭”使得肠道免疫系统无法正常采样和监控管腔细菌,导致保护性免疫应答无法启动。
2.mAChR4-GAP通路是启动保护性肠道免疫的核心开关
该研究描绘了一个保护通路:mAChR4激活 → GAPs形成 → 抗原呈递细胞被“教育” → 产生IL-23和IL-10 → 激活3型固有淋巴细胞产生IL-22 → IL-22诱导肠道上皮产生抗菌蛋白REG3G/REG3B → 抑制粘膜相关细菌生长、减少细菌易位至肝脏 → 保护肝脏免受酒精损伤。当该通路被酒精抑制时,这一完整的保护性免疫级联反应被破坏。
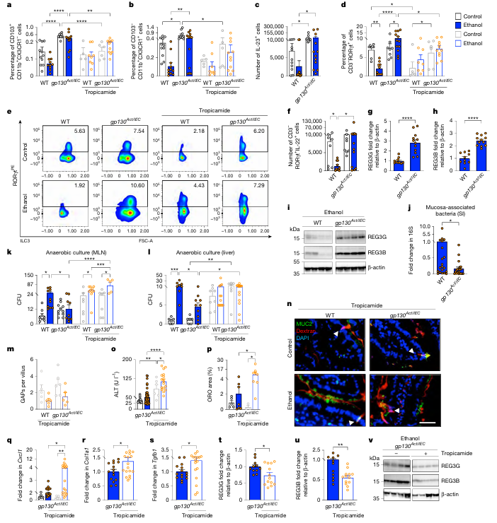
3.IL-6信号通路(IL6ST/gp130)通过上调mAChR4发挥保护作用
激活肠道上皮细胞的IL6ST信号,可以逆转酒精对mAChR4的抑制,恢复GAPs的形成和下游的免疫保护作用。肠道特异性激活IL6ST(gp130Act/IEC)的小鼠在酒精暴露下,仍能维持高水平的mAChR4表达、GAPs数量、IL-22及REG3蛋白,从而显著减少细菌向肝脏易位,并产生强大的ALD抵抗力。
4.靶向mAChR4是预防和治疗酒精相关性肝病的有效策略
药理学方面,使用mAChR4正构调节剂VU0467154可通过增强受体活性阻止GAPs关闭、重建抗菌免疫,完全预防酒精相关性肝病;遗传学方面,Goblet Cells特异性敲除CHRM4会消除IL6ST的保护作用并加重肝损伤,而特异性表达可药物激活的人源mAChR4则能在不影响酒精代谢前提下有效保护肝脏。
5.通路的临床相关性及在其他肝病中的作用
对患者数据的分析显示,CHRM4的表达下调与酒精相关性肝病的进展严重程度显著相关。此外,该通路在代谢功能障碍相关脂肪性肝病(MASLD)中也发挥作用。Goblet Cells特异性敲除CHRM4会加重西方饮食诱导的MASLD,而化学遗传学激活CHRM4则能改善病情,表明其治疗潜力可能不限于酒精相关性肝病,扩展至更广泛的代谢性肝病。

1.重新定义Goblet Cells的功能:本研究将Goblet Cells从传统的“粘液分泌者”提升为肠道免疫的“指挥中枢”,它通过mAChR4感知神经信号,动态调控GAPs,从而主导后续的适应性免疫应答,是连接神经系统与免疫系统的关键桥梁。
2.揭示完整的肠-肝轴保护新机制:首次系统地揭示了从肠道神经元→杯状细胞mAChR4→GAPs→APCs→ILC3s→IL-22→REG3抗菌蛋白这一完整的、由mAChR4控制的神经-免疫通路,阐明了其预防细菌易位和肝病的详细过程。
3.提出“双重获益”的治疗新策略:mAChR4的激动剂/PAMs目前正处于精神类疾病的临床试验阶段。本研究表明,靶向mAChR4的药物不仅可能减少酒精成瘾行为,还能直接预防其导致的肝损伤,实现“一石二鸟”的治疗效果。
本研究阐明了由mAChR4控制的、连接肠道神经系统、免疫系统和肝脏的完整调控网络,为治疗酒精相关疾病提供了全新的理论依据和极具潜力的治疗靶点。
所有版权@广西肝脏疾病免疫与代谢研究重点实验室 ICP备案号: 桂ICP备05004851号-3
所有版权@广西肝脏疾病免疫与代谢研究重点实验室 ICP备案号: 桂ICP备05004851号-3